Startseite
Startseite
Künstliche Intelligenz
Blog
Automatisierung
Krypto
R&B intern
Zur Übersicht
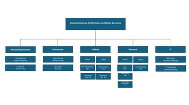
Organigramm - im Aufbau